Как рассчитать подъемную силу крыла
Подъемная сила крыла возникает из-за разности давлений на его нижнюю и верхнюю поверхности, она необходима для поддержания самолета в воздухе. Воздух, перемещающийся по верхней поверхности крыла, совершает больший путь, поскольку двигается быстрее, чем тот, что находится под крылом. Возрастание скорости потока приводит к понижению давления, над крылом давление становится ниже атмосферного, а более высокое давление под крылом толкает самолет вверх.
Если отталкиваться от законов классической физики, подъемная сила крыла должна быть пропорциональна углу атаки, возведенному во вторую степень. Долгое время считалось, что создать крыло небольшого размаха с хорошими несущими характеристиками невозможно. Только после экспериментов, проведенных Бернулли, было обнаружено, что данная зависимость является прямолинейной.
Угол атаки — один из самых важных параметров полета, он представляет собой угол наклона хорды к набегающему потоку.
Если данный угол достигает своего критического значения, потоки воздуха перестают огибать крыло плавно и начинают завихряться. Соответственно, уменьшается скорость потока и увеличивается давление на крыло, это приводит к тому, что подъемная сила резко падает. Данный эффект называют срывом потока.
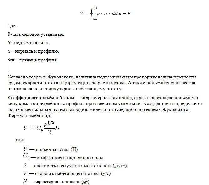
Теорема Жуковского говорит о том, что величина подъемной силы пропорциональна скорости потока и ее циркуляции, а также плотности среды. Коэффициентом подъемной силы называют безразмерную величину, которая характеризует подъемную силу крыла. Его можно определить, проведя эксперимент в аэродинамической трубе, или вычислить, используя теорему Жуковского.
Формула для вычисления подъемной силы имеет вид: Y=Cy * S (ρ*Vˆ2)/2. В данной формуле Cy – это коэффициент подъемной силы, S – характерная площадь, V – скорость набегающего потока, а ρ — плотность воздуха на высоте полета.
ПОДЪЁМНАЯ СИЛА • Большая российская энциклопедия
В книжной версии
Том 26. Москва, 2014, стр. 573
Скопировать библиографическую ссылку:
Авторы: Г. А. Тирский
Рис.
1. Силы, действующие на крыло: R – полная аэродинамическая сила,Y – подъёмная сила, X – сила лобового сопротивления; l – длина хорды крыла, α – угол атаки, v∞ – скорость набегающего потока.
ПОДЪЁМНАЯ СИ́ЛА, одна из составляющих полной аэродинамич. силы, действующей на тело, движущееся в газе или жидкости; направлена перпендикулярно вектору скорости тела (рис. 1). Действует на крыло и фюзеляж летящего самолёта, глиссирующего по воде судна и др. Вызвана наложением на набегающий потенциальный (безвихревой) поток (рис. 2, а) циркуляционного потока (рис. 2, б), возникающего вокруг обтекаемого профиля (напр., крыла). Вследствие такого наложения (рис. 2, в) на верхней стороне крыла скорость потока увеличивается, а на нижней – уменьшается. Из Бернулли уравнения следует, что давление над крылом уменьшается, а под крылом – увеличивается, т.
Рис. 2. Образование подъёмной силы: а – безвихревой поток; б – циркуляция вокруг крыла; в – наложение циркуляции на безвихревой поток; Y – подъёмная сила, Γ – цирку…
В 1904 Н. Е. Жуковский и позднее нем. математик В. Кутта теоретически получили выражение для П. с. $Y$ крыла, обтекаемого потенциальным потоком идеальной несжимаемой жидкости: $Y=ρv_∞Γ$, где $ρ$ – плотность жидкости, $v_∞$ – скорость набегающего потока, $Γ$ – скалярная величина, описывающая циркуляцию потока вокруг крыла. Эта формула называется формулой Жуковского или Жуковского – Кутты. Причиной возникновения циркуляции является образование поверхности раздела между потоками, стекающими с верхней и нижней поверхностей крыла. Вследствие особой формы крыла эти потоки имеют разные скорости, поэтому поверхность раздела превращается в вихрь (циркуляцию), который отрывается и уносится вместе с потоком.![]()
с. При увеличении угла атаки зависимость $C_y(α)$ перестаёт быть линейной. При угле атаки, называемом критическим, значение $C_y$ достигает максимума (и уменьшается при дальнейшем росте $α$). Величина макс. значения $C_y$ играет важную роль в аэродинамике: чем она больше, тем меньше скорость взлёта и посадки самолёта. При больших скоростях становится существенной сжимаемость газа.При сверхзвуковых скоростях характер обтекания тел существенно меняется. Так, при обтекании плоской пластины идеальным газом у передней кромки сверху образуется т. н. веер разрежения с уменьшением давления за ним, а снизу – ударная волна с повышением давления за ней. В результате давление на нижней поверхности пластины $p_н$ становится больше, чем на верхней $p_в$, т. е. возникает П. с. Для чисел Маха, незначительно превышающих 1, и малых $α$ коэф. П. с.
Важной характеристикой крыла, применяемой для расчёта П. с., является т. н. поляра крыла – график зависимости полной аэродинамич. силы от угла атаки. Точки на поляре дают значения коэф. $C_y$ и коэф. сопротивления $C_x$, отвечающих одному и тому же углу атаки. Отношение $K=C_y/C_x$ называется аэродинамич. качеством крыла. Эта величина является одной из осн. характеристик, определяющих совершенство самолёта. Так, крылья альбатроса (размах которых достигает 4 м, а развиваемая птицей скорость – 110 км/ч) имеют коэф.
П. с. крыла конечного размаха имеет свои качественные особенности: течение около такого крыла интерпретируется как присоединённая вихревая нить, которая на концах крыла сходит и образует в следе за крылом два конечных (пограничных) вихря, которые соединяются с начальным вихрем, уходящим в бесконечность, образуя подковообразный вихрь. Эти вихри вызывают появление индуцированной компоненты скорости за крылом, направленной вниз по потоку. Л. Прандтль использовал схему подковообразного крыла для расчёта индуцированной П. с. с учётом распределения циркуляций $Γ(y)$ по крылу конечного размаха (т. н. переменная циркуляция). Величина $Γ(y)$ находится из решения осн. интегро-дифференциального уравнения теории крыла Прандтля и затем П.
Аэродинамика для «чайников» — Паркфлаер
К сожалению, я ненашел ни одной статьи по аэродинамики «для моделиста». Ни на форумах, ни в дневниках, ни в блогах- ни где нет нужной «выжимки» по этой теме. А вопросов возникает море, особенно у новичков, да и те, кто считает себя «уже не новичком», зачастую не утруждают себя изучением теории. Но мы это исправим!)))
Сразу скажу, сильно углубляться в эту тему не буду, иначе это получится, как минимум научный труд, с кучкой непонятных формул! И тем более я не стану пугать вас такими терминами, как «число Рейнольдса»- кому будет интересно- можете почитать на досуге.
Итак, договорились- только самое нужное для нас- моделистов. )))
В полете самолет подвергается влиянию многих сил, обусловленных наличием воздуха, но все их можно представить в виде четырех главных сил: силы тяжести, подъемной силы, силы тяги винта и силы сопротивления воздуха (лобовое сопротивление).
Сила тяжести остается всегда постоянной, если не считать уменьшения ее по мере расхода горючего. Подъемная сила противодействует весу самолета и может быть больше или меньше веса, в зависимости от количества энергии, затрачиваемой на движение вперед. Силе тяги винта противодействует сила сопротивления воздуха (иначе лобовое сопротивление).
При прямолинейном и горизонтальном полете эти силы взаимно уравновешиваются: сила тяги винта равна силе сопротивления воздуха, подъемная сила равна весу самолета. Ни при каком ином соотношении этих четырех основных сил прямолинейный и горизонтальный полет невозможен.
Любое изменение любой из этих сил повлияет на характер полета самолета. Если бы подъемная сила, создаваемая крыльями, увеличилась по сравнению с силой тяжести, результатом оказался бы подъем самолета вверх. Наоборот, уменьшение подъемной силы против силы тяжести вызвало бы снижение самолета, т. е. потерю высоты.
Если равновесие сил не будет соблюдаться, то самолет будет искривлять траекторию полета в сторону преобладающей силы.
Про крыло.
Размах крыла— расстояние между плоскостями, параллельными плоскости симметрии крыла, и касающимися его крайних точек. Р. к. это важная геометрическая характеристика летательного аппарата, оказывающяя влияние на его аэродинамические и лётно-технические характеристики, а также является одним из основных габаритных размеров летательного аппарата.
Удлинение крыла— отношение размаха крыла к его средней аэродинамической хорде. Для непрямоугольного крыла удлинение = (квадрат размаха)/площадь. Это можно понять, если за основу возьмём прямоугольное крыло, формула будет проще: удлинение = размах/хорду. Т.е. если крылоимеет размах 10 метров а хорда = 1 метр, то удлинение будет = 10.
Чем больше удлинение- тем меньше индуктивное сопротивление крыла, связанное с перетеканием воздуха с нижней поверхности крыла на верхнюю через законцовку с образованием концевых вихрей. В первом приближении можно считать, что характерный размер такого вихря равен хорде- и с ростом размаха вихрь становится всё меньше и меньше по сравнению с размахом крыла.
Естественно, чем меньше индуктивное сопротивление- тем меньше и общее сопротивление системы, тем выше аэродинамическое качество. Естественно, у конструкторов возникает соблазн сделать удлинение как можно больше. И тут начинаются проблемы: наряду с применением высоких удлинений конструкторам приходится увеличивать прочность и жёсткость крыла, что влечет за собой непропорциональное увеличение массы крыла.
С точки зрения аэродинамики наиболее выгодным будет такое крыло, которое обладает способностью создавать возможно большую подъемную силу при возможно меньшем лобовом сопротивлении. Для оценки аэродинамического совершенства крыла вводится понятие аэродинамического качества крыла.
Аэродинамическим качеством крыла называется отношение подъемной силы к силе лобового сопротивления крыла.
Наилучшей в аэродинамическом отношении является эллипсовидная форма, но такое крыло сложно в производстве, поэтому редко применяется. Прямоугольное крыло менее выгодно с точки зрения аэродинамики, но значительно проще в изготовлении.
Трапециевидное крыло по аэродинамическим характеристикам лучше прямоугольного, но несколько сложнее в изготовлении.
Стреловидные и треугольные в плане крылья в аэродинамическом отношении на дозвуковых скоростях уступают трапециевидным и прямоугольным, но на околозвуковых и сверхзвуковых имеют значительные преимущества. Поэтому такие крылья применяются на самолетах, летающих на околозвуковых и сверхзвуковых скоростях.
Крыло эллиптической формы в плане обладает самым высоким аэродинамическим качеством- минимально возможным сопротивлением при максимальной подъемной силе. К сожалению, крыло такой формы применяется не часто из-за сложности конструкции, низкой технологичности и плохих срывных характеристик. Однако сопротивление на больших углах атаки крыльев другой формы в плане всегда оценивается по отношению к эллиптическому крылу. Наилучший пример применения крыла такого вида- английский истребитель «Спитфайер».
Крыло прямоугольной формы в плане имеет самое высокое сопротивление на больших углах атаки.
Однако такое крыло, как правило, имеет простую конструкцию, технологично и имеет очень неплохие срывные характеристики.
Крыло трапецеидальной формы в плане по величине воздушного сопротивления приближается к эллиптическому. Широко применялось в конструкциях серийных самолетов. Технологичность ниже, чем у прямоугольного крыла. Получение приемлемых срывных характеристик также требует некоторых конструкторских ухищрений. Однако крыло трапецеидальной формы и правильной конструкции обеспечивает минимальную массу крыла при прочих равных условиях. Истребители Bf-109 ранних серий имели трапецевидное крыло с прямыми законцовками:
Крыло комбинированной формы в плане. Как правило, форма такого крыла в плане образуется несколькими трапециями. Эффективное проектирование такого крыла предполагает проведение многочисленных продувок, выигрыш в характеристиках составляет несколько процентов по сравнению с трапецеидальным крылом.
Стреловидность крыла — угол отклонения крыла от нормали к оси симметрии самолёта, в проекции на базовую плоскость самолета.
При этом положительным считается направление к хвосту.Существует стреловидность по передней кромке крыла, по задней кромке и по линии четверти хорд.
Крыло обратной стреловидности (КОС) — крыло с отрицательной стреловидностью.
Преимущества:
-Улучшается управляемость на малых полётных скоростях.
-Повышает аэродинамическую эффективность во всех областях лётных режимов.
-Компоновка с крылом обратной стреловидности оптимизирует распределения давления на крыло и переднее горизонтальное оперение
Недостатки:
-КОС особо подвержено аэродинамической дивергенции (потере статической устойчивости) при достижении определённых значений скорости и углов атаки.
-Требует конструкционных материалов и технологий, обеспечивающих достаточную жёсткость конструкции.
Су-47 «Беркут» с обратной стреловидностью:
Чехословацкий планер LET L-13 с обратной стреловидностью крыла:
Нагрузка на крыло — отношение веса летательного аппарата к площади несущей поверхности.
Выражается в кг/м² (для моделей- гр/дм²).Величина нагрузки на крыло определяет взлетно-посадочную скорость летательного аппарата, его маневренность, и срывные характеристики.
По-простому, чем меньше нагрузка, тем меньшая скорость требуется для полета, следовательно тем меньше требуется мощности двигателя.
Средней аэродинамической хордой крыла (САХ) называется хорда такого прямоугольного крыла, которое имеет одинаковые с данным крылом площадь, величину полной аэродинамической силы и положение центра давления (ЦД) при равных углах атаки. Или проще- Хорда — отрезок прямой, соединяющей две наиболее удаленные друг от друга точки профиля.
Величина и координаты САХ для каждого самолета определяются в процессе проектирования и указываются в техническом описании.
Если величина и положение САХ данного самолета неизвестны, то их можно определить.
Для крыла, прямоугольного в плане, САХ равна хорде крыла.
Для трапециевидного крыла САХ определяется путем геометрического построения.
Для этого крыло самолета вычерчивается в плане (и в определенном масштабе). На продолжении корневой хорды откладывается отрезок, равный по величине концевой хорде, а на продолжении концевой хорды (вперед) откладывается отрезок, равный корневой хорде. Концы отрезков соединяют прямой линией. Затем проводят среднюю линию крыла, соединяя прямой середины корневой и концевой хорд. Через точку пересечения этих двух линий и пройдет средняя аэродинамическая хорда (САХ).
Зная величину и положение САХ на самолете и приняв ее как базовую линию, определяют относительно нее положение центра тяжести самолета, которое измеряется в % длины САХ.
Вес самолета складывается из веса пустого самолета (планер, двигатели, несъемное оборудование), веса топлива и т. д. Если найти равнодействующую сил веса всех частей самолета, то она пройдет через некоторую точку внутри самолета, называемую центром тяжести.
Расстояние от центра тяжести до начала САХ, выраженное в процентах ее длины, называется центровкой самолета.
Профиль крыла
Форма крыла в поперечном сечении называется профилем крыла. Профиль крыла оказывает сильнейшее влияние на все аэродинамические характеристики крыла на всех режимах полёта. Соответственно, подбор профиля крыла — важная и ответственная задача. Впрочем, в наше время подбором профиля крыла из существующих занимаются только самодельщики.
Профиль крыла – это одна из основных составляющих, формирующих летательный аппарат и самолет в частности, так как крыло все же его неотъемлемая часть. Совокупность некоторого количества профилей составляют целое крыло, причем по всему размаху крыла они могут быть разные. А от того, какие они будут, зависит назначение самолета и то, как он будет летать. Типов профилей достаточно много, но форма их принципиально всегда каплевидна. Этакая сильно вытянутая горизонтальная капля. Однако капля эта обычно далека от совершенства, потому что кривизна верхней и нижней поверхностей у разных типов разная, как впрочем и толщина самого профиля.
Классика – это когда низ близок к плоскости, а верх выпуклый по определенному закону. Это так называемый несимметричный профиль, но есть и симметричные, когда верх и низ имеют одинаковую кривизну.
Разработка аэродинамических профилей проводилась практически с начала истории авиации, проводится она и сейчас.Делается это в специализированных учреждениях. Ярчайшим представителем такого рода учреждений в России является ЦАГИ – Центральный аэрогидродинамический институт имени профессора Н.Е. Жуковского. А в США – такие функции выполняет Исследовательский центр в Лэнгли (подразделение NASA).
THE END?
Продолжение следует…..
КАК ВОЗНИКАЕТ ПОДЪЕМНАЯ СИЛА КРЫЛА САМОЛЕТА
ПОЧЕМУ И КАК ЛЕТАЕТ САМОЛЕТ
изобретатели первых летательных машин строили крылья в виде плоских или немного изогнутых поверхностей.
Позже выяснилось, что выгоднее придавать крылу самолета обтекаемую форму — такую, какая в поперечном сечении изображена на рис. 14, а. Это сечение называется профилем крыла.
Существует много профилей крыльев. На нашем рисунке изображены наиболее типичные. Линия АБ, соединяющая носок и хвостик профиля, называется его хордой.
Вид крыла сверху тоже бывает различным, но чаще конструкторы применяют только три формы: прямоугольную, трапециевидную и стреловидную (рис. 14, б). Концы прямоугольных и трапециевидных крыльев обычно закругляются.
При выборе формы крыла и его профиля конструктор руководствуется их аэродинамической выгодностью. Крыло работает выгодно, когда оно развивает большую подъемную силу, но дает малое лобовое сопротивление.
А) б) Рис. 14. Различные формы крыла самолета: А) профиль крыла, линия ЛБ — хорда профиля, б) вид крыла сверху. |
Крыло самолета, само по себе неподвижное, создает подъемную силу благодаря поступательному движению самолета, которое сообщает ему силовая установка.
Встречный воздушный поток обтекает крыло несимметрично. Аэродинамическая сиша благодаря специальному профилю крыла отклоняется еще больше вверх, чем у плоской пластины, поставленной под острым углом к потоку. Несимметричное обтекание крыла вызывается несимметричной формой профиля или наличием угла атаки1, а чаще — тем и другим вместе.
Углом атаки крыла условились считать угол между хордой профиля и направлением воздушного потока.
Обычно самолет имеет в полете очень малый угол атаки крыла — около 3—5 градусов, а скоростные самолеты — еще меньше. Уже одно это показывает* что крыло
Самолета создает подъемную силу несколько иначе, чем воздушный змей, который летает, как мы видели, при угле атаки в 40—60 градусов.
Каким же образом при таком малом угле атаки возникает подъемная сила, способная поддерживать в воздухе очень тяжелую машину?
Посмотрите внимательно на рис. 15, а, на котором изображена схема обтекания крыла воздухом при малом угле атаки.
В) г) Рис. |
А) при небольшом угле атаки; б) скорость воздуха над крылом больше, чем под крылом; в) обтекание крыла при нулевом угле атаки и г) при критическом угле
Атаки.
Струйки воздуха обтекают крыло несимметрично, больше отклоняясь сверху, чем снизу. Сверху струйкам приходится огибать выпуклую часть крыла, поэтому они сжаты и, следовательно, по закону неразрывности скорость течения воздуха здесь больше, чем вдали от крыла. Под крылом же, наоборот, скорость течения воздуха меньше, так как здесь происходит некоторое торможение воздушного потока (благодаря углу атаки).
Таким образом, скорость воздуха над крылом получается больше, чем под крылом (рис. 15* б).
По закону Бернулли, чем больше скорость потока, тем меньше в нем давление. Следовательно, над крылом образуется пониженное давление, а под крылом — повышенное; к этому добавляется трение воздуха в пограничном слое и в результате возникает сила Р, направленная в сторону меньшего давления,— полная аэродинамическая сила крыла.
Конечно, воздух давит снизу вверх не в одной точке крыла, как изображено на нашем рисунке, а на всю площадь крыла. Но давление воздуха на все крыло, то есть полную аэродинамическую силу, можно изобразить одной стрелкой Р, как бы приложенной в центре давления (сокращенно: Ц. Д.).
Полную аэродинамическую силу Р мы можем заменить, как уже делали раньше, двумя силами Л и П, направленными по потоку и перпендикулярно к нему. Сила Л — лобовое сопротивление крыла, а сила П — его подъемная сила.
У хороших крыльев подъемная сила при самом выгодном угле атаки бывает примерно в 20 раз больше силы лобового сопротивления. Таким образом, главная доля полной аэродинамической силы крыла идет на поддержание самолета.
Интересно, что многие крылья развивают подъемную силу даже при нулевом угле атаки, то есть когда воздух набегает на крыло параллельно хорде профиля (рис. 15, в). На первый взгляд это кажется совершенно непонятным, так как при нулевом угле атаки давление под крылом повышено немного (по сравнению с давлением вдали от крыла). Зато над крылом благодаря увеличению скорости струек при обтекании верхней выпуклой части давление воздуха значительно понижено. Выходит, что и в этом случае благодаря несимметричности профиля разность давлений под крылом и над крылом все-таки имеется.
С малым углом атаки самолет летает при самой большой скорости, какую он может развить при полной мощности силовой установки. Тогда даже малый угол атаки оказывается достаточным для создания подъемной силы, равной весу самолета.
С увеличением угла атаки подъемная сила растет.
К сожалению, это происходит только до угла в 15—16 градусов, так как при таком угле плавность обтекания уже сильно нарушается (рис. 15, г). Струйки воздуха отрываются от верхней поверхности крыла, образуются вихри, лобовое сопротивление возрастает, а подъемная сила начинает падать. Угол атаки, при котором это происходит, называют критическим. При таком угле атаки самолет уже плохо управляется и неустойчив.
Чтобы улучшить обтекание крыла на больших углах атаки, русский ученый С. А. Чаплыгин (1869—1942), ученик и соратник Н. Е. Жуковского, предложил щелевые
Предкрылок Рис. 16. Механизированные крылья. |
Крылья. Идея их состоит в том, что крыло снабжают так называемым предкрылком и благодаря щели между ним и крылом (рис. 16) поток более плавно обтекает крыло даже на больших углах атаки. Объясняется это тем, что струйки воздуха, проходя через узкую щель, увеличивают свою скорость и увлекают за собой другие струйки, задерживая их отрыв от крыла. Поэтому плавное обтекание крыла сохраняется дольше и подъемная сила не перестает возрастать до угла атаки в 25 градусов, а иногда и больше.
Еще чаще применяют закрылки и так называемые щитки, расположенные у задней кромки крыла. При взлете и посадке летчик отклоняет закрылки или щитки вниз на угол 20—40 градусов и благодаря этому как бы увеличивает кривизну нижней поверхности крыла, что ведет к увеличению подъемной силы. При взлете это сокращает длину разбега, а при посадке уменьшает скорость самолета во время приземления.
Применение предкрылков, закрылков и щитков получило в наше время название механизации крыла.
Механизированные крылья широко распространены во всем мире.
Более подробнее о советской авиации здесь В Ся история развития самолета — от его рождения до наших дней — это история борьбы за скорость полета. Дальнейшее развитие авиации, несомненно, будет …
Почему самолет может делать виражи[13]) и фигуры? Какие силы заставляют тяжелую машину легко кувыркаться в воздухе? Как летчик управляет этими силами в криволинейном полете? Конечно, это все те же аэродинамические …
П Еред посадкой летчик выключает двигатель или убавляет его обороты до самых малых. Самолет начинает плавно снижаться по наклонной траектории. Такой спуск самолета называют планированием. Чтобы легче понять поведение самолета …
Аэродинамические силы крыла. — Студопедия
Полная аэродинамическая сила (R) возникает по причине разности давлений перед крылом и за ним, под крылом и над крылом, а также в результате трения воздуха в пограничном слое. Направлена вверх и отклонена назад, приложена в центре давления (ЦД.).
ЦД – это точка приложения полной аэродинамической силы (R). Условно ЦД считают расположенной на пересечении линии действия R и хорды крыла.
Определяют по формуле: (кг)
CR – аэродинамический коэффициент R. Зависит от: формы крыла в плане ;формы профиля; состояния поверхности крыла и от угла атаки крыла.
Определяется опытным путём при продувке в аэродинамической трубе.
S – площадь крыла в плане. — скоростной напор.
1. С R > R >;
2. > R>;
3. ρ > R >; V > R >.
Диаграмма распределения давления.
Распределение давления по профилю изображается в виде векторной диаграммы или эпюр относительного избыточного давления.
на малых αат. на больших αат
Перемещение Ц.Д.(центра давления).
С увеличением αат зона максимальной разности давлений перемещается к передней кромке профиля. Это происходит лишь до тех пор, пока сохраняется безотрывное обтекание.
Появление срыва потока и его увеличение интенсивности вызывает перемещение Ц. Д. назад по профилю.
Изменение Ц. Д. прямого крыла конечного размаха с увеличением αат происходит аналогично (см. выше).
На стреловидном срыв может привести к смещению Ц. Д. вперед по профилю.
Подъёмная сила крыла.
Возникает согласно закона Бернулли вследствие разности давлений под крылом и над крылом. Проложена Y в ЦД, направлена перпендикулярно к потоку и определяется по формуле:
(кг)
Зависит от: Сy; ρ; V; S где Сy – аэродинамический коэффициент подъемной силы зависит от формы крыла; профиля, состояния поверхности и угла атаки (αат) Определяется Сy опытным путём (аэродинамическая труба).
Сy > Y; αат >; Сy >; Y > αат < ; Сy <; Y <.
S >; Y >; V >; Y >.
Зависимость Сy от (αат) Сy = f(α)
α0 = -2º30´ (Сy = 0; Y = 0)
Рис.1. Рис. 2.
Рис.3. Рис.4.
1) Угол атаки, при котором Сy = 0, называется углом атаки нулевой подъёмной силы или первым лётным углом атаки.
α0 = — 2º30´(рис. 1)
2) Возможен только в режиме отвесного пикирования.При увеличении αат от α0 до критического Сy растёт, т. к. растёт разность давлений.
3) Критическим называется угол атаки, при котором Сy достигает максимального значения. (рис 3).
αкр = 16º.
4) При увеличении αат за αкр происходит полный срыв потока с крыла, Сy резко падает, крыло становится неработоспособным, самолёт срывается в штопор.
С увеличением αат увеличивается Yкр., одновременно с этим увеличивается турбулентность у задней кромки крыла, которая распространяется вперёд по крылу и на α > αкр. На верхней поверхности возникает обратное движение воздуха, поток отрывается от поверхности крыла Y↓ самолёт сваливается в штопор(рис. 4).
Коэффициент подъема
Коэффициент подъемной силы — это число, которое аэродинамики используют для моделирования все сложные зависимости формы, склонность, а некоторые условия потока на подъемнике. Это уравнение — просто перестановка уравнения подъемной силы, где мы решаем для коэффициент подъемной силы с точки зрения других переменных. Коэффициент подъемной силы Cl равно подъему L деленному на количество: плотность r раза половина скорости V , умноженная на площадь крыла A .2)
Величина, равная половине плотности, умноженной на квадрат скорости, равна называется динамическое давление q . Так
Cl = L / (д * А)
Тогда коэффициент подъемной силы выражает соотношение подъемной силы к силе, создаваемой динамическим давлением, умноженным на площадь.
Вот способ определить значение коэффициента подъемной силы. В контролируемой среде (ветер туннель), мы можем установить скорость, плотность и площадь и измерить лифт произведен.Посредством деления мы получаем значение для коэффициент подъемной силы. Затем мы можем спрогнозировать подъемную силу, которая будет произведена при другом наборе скорости, плотности (высота) и условия местности с использованием подъемника уравнение.
Коэффициент подъемной силы содержит сложные зависимости форма объекта на подъемнике. Для трехмерных крыльев промывка генерируется около кончики крыльев снижает общий коэффициент подъемной силы крыла. Коэффициент подъемной силы также включает эффекты вязкость и сжимаемость воздуха.Чтобы правильно использовать коэффициент подъемной силы, мы должны быть уверены, что эффекты вязкости и сжимаемости у наших измеренный случай и предсказанный случай. В противном случае прогноз будет быть неточным.
Для очень низких скоростей (<200 миль / ч) эффекты сжимаемости незначительный. На более высоких скоростях становится важным соответствовать Маха числа между двумя случаями. число Маха это соотношение скорость к скорости звука.Так что совершенно неправильно измерить коэффициент подъемной силы на некоторой низкой скорости (скажем, 200 миль в час) и применить этот коэффициент подъемной силы при удвоенной скорости звука (приблизительно 1400 миль / ч, Мах = 2,0). Сжимаемость воздуха изменит важная физика между этими двумя случаями.
Точно так же мы должны сопоставить эффекты вязкости воздуха, которые становятся очень трудно. Важным параметром согласования вязкости является Число Рейнольдса. В Число Рейнольдса выражает соотношение силы инерции к силам вязкости.Если число Рейнольдса эксперимент и полет близки, то правильно моделируем эффекты вязких сил относительно сил инерции. Если они очень разные, мы не корректно моделируем физику реальных проблема и будет предсказывать неправильный подъем.
Деятельность:
Экскурсии с гидом
Навигация..
- Руководство для начинающих Домашняя страница
Рычаги
Рычаг — это механизм, который можно использовать для приложения большой силы на небольшом расстоянии к одному концу рычага путем приложения небольшой силы на большом расстоянии к другому концу.
Момент, действующий с обеих сторон рычага, одинаков и может быть выражен как
F e d e = F l d l (1)
где
F e = усилие (Н, фунт)
F l = усилие нагрузки (Н, фунт) (обратите внимание, что вес — это сила)
d l = расстояние от силы нагрузки до точки опоры (м, футы)
d e = расстояние от силы усилия до точки опоры (м, фут)
Сила усилия может быть рассчитана путем изменения (1) на
F e = F l d l / d e
= ma g dl / de (1b)
где
m = масса (кг, снаряды)
a g = ускорение свободного падения (9.81 м / с 2 , 32,17 фут / с 2 )
Калькулятор рычага
Этот калькулятор можно использовать для расчета силы усилия рычага. Его можно использовать как для метрических, так и для британских единиц, если они используются последовательно.
Пример — Самодельный автомобильный подъемник
Самодельный автомобильный подъемник можно сделать из бревна, как показано на рисунке выше. При расстоянии от нагрузки до точки опоры 0,2 м , расстоянии от силы усилия до оси 2 м и нагрузке на рычаг — половина веса автомобиля 2000 кг — сила усилия может быть рассчитана
F e = (0.5 2000 кг) (9,81 м / с 2 ) (0,2 м) / (2 м)
= 981 N
≈ 100 кг
Заказ рычагов
Рычаги первого порядка
- точка опоры расположена между усилием и нагрузкой
- усилие меньше, чем нагрузка
- усилие перемещается дальше, чем нагрузка
- рычаг можно рассматривать как увеличивающее усилие
Рычаги второго порядка
- усилие и нагрузка расположены на одной стороне оси, но приложены в противоположных направлениях
- нагрузка лежит между усилием и точкой опоры
- усилие меньше, чем нагрузка
- усилие перемещается дальше, чем нагрузка
- рычаг можно рассматривать как увеличитель силы
Рычаги третьего порядка
- усилие лежит между грузом и точкой опоры
- усилие больше t нагрузка
- груз перемещается дальше, чем усилие
- рычаг можно рассматривать как увеличительное расстояние
Пример — Рычаг первого класса (порядок) — В конце прилагается сила (вес) 1 фунт рычага на расстоянии 1 фут от точки опоры
Сила усилия на расстоянии 2 фута от точки опоры может быть рассчитана как
F e = (1 фунт) (1 фут) / (2 фута)
= 0.5 (фунт)
Формулу (1) можно изменить, чтобы выразить требуемую нагрузку, если вы знаете усилие, или требуемое расстояние от точки опоры, если известны силы нагрузки и усилия, и так далее.
Уровень выше точки опоры, расположенной между нагрузкой и силой усилия, часто характеризуется как первоклассный механизм .
Уровень, на котором нагрузка и сила усилия расположены с одной стороны от оси поворота, часто называют уровнем второго класса .
Пример — Рычаг второго класса (порядок)
Сила (вес) 1 фунт приложена на расстоянии 1 фут от точки опоры.
Усилие на расстоянии 2 фута от точки опоры можно рассчитать как
F e = (1 фунт) (1 (фут) / (2 фута)
= 0,5 ( фунт)
Пример — Расчет рычага с помощью единиц СИ — вес 1 кг масса, действующая 1 м от точки опоры
Сила усилия на расстоянии 2 м от точки опоры может быть рассчитана как
F e = (1 кг) (9.81 м / с 2 ) (1 м) / (2 м)
= 4,9 Н
Рычажный механизм, в котором входное усилие выше, чем выходная нагрузка, часто характеризуется как третье — рычажный механизм класса .
Пример — Рычаг третьего класса (порядок)
Сила (вес) 1 фунт прилагается на расстоянии 2 фута от точки опоры.
Сила усилия на расстоянии 1 фут от точки опоры может быть рассчитана как
F e = F l d l / d e
= ( 1 фунт) (2 фута) / (1 фут)
= 2 (фунт)
Одна или несколько сил, действующих на рычаг
Рычаг с двумя действующими силами нагрузки и одной силой усилия указан в рисунок ниже:
Общее уравнение для одной силы усилия с одной или несколькими действующими силами нагрузки может быть выражено как
F e = (F lA d lA + F lB d lB + .. + F lN d lN ) / d e (2)
Это уравнение модифицировано для трех действующих нагрузок, указанных ниже.
Пример — Рычаг с тремя действующими нагрузками и одной силой усилия
Груз A весом 1 фунт прилагается на расстоянии 1 фут от точки опоры. Груз B из 2 фунта прикладывается на расстоянии 2 фута от точки опоры, а груз C 3 фунта прилагается на расстоянии 3 фута от точки опоры.
Сила усилия на расстоянии 2 фута от точки опоры может быть рассчитана как
F e = (F lA d lA + F lB d lB + F l C d lC ) / d e
= ((1 фунт) (1 фут) + (2 фунта) (2 фута) + (3 фунта) (3 фута)) / (2 фута)
= 7 (фунтов)
Аэродинамика
Аэродинамика АЭРОДИНАМИКАПроблема в объяснении аэродинамики для пилотов планеров состоит в том, чтобы информация, необходимая для безопасного и эффективного полета без перегрузки студент со сложными теориями.Решение этой задачи предполагает используя аналогии и простые объяснения, передающие важную информацию. Некоторые из традиционных способов сделать это недавно были поставлены под сомнение. возможно, они зашли так далеко, что на самом деле не соответствуют действительности. (Видеть http://www.informatik.uni-frankfurt.de/~plass/MIS/mis6.html и http: // www.avweb.com/articles/liftsuck/index.html). Мы постараемся здесь избежать такой ошибки, но также включим традиционные ссылки, когда они относятся непосредственно к тестам знаний FAA.
ВЕКТОРЫ
Невозможно понять или объяснить аэродинамику пилотов без используя векторы. Этот термин пугает некоторых пилотов, но это не обязательно. Далее следует объяснение векторов для продавцов обуви; инженеры могут пропустить, если захотят.
Вектор — это просто стрелка, нарисованная для обозначения того, что имеет величина и направление. Все наши аэродинамические векторы будут представлять силы. Величина силы в U.С. и несколько других отсталых страны измеряется в фунтах. Обычно нас интересуют только в относительной величине сил, поэтому единица измерения не важна в большинстве случаев. Длина стрелки представляет величину силы. Направление действия силы показано стрелкой.
Векторы полезны, когда мы хотим узнать эффект объединения двух сил. Когда две силы действуют в одном направлении, нам действительно не нужны векторы чтобы узнать их комбинированный эффект.Если вы весите 170 фунтов, а ваша собака — 20 фунтов, даже обувь продавец знает, что если вы встанете на весы, держа собаку, она читать 190 фунтов. Векторы силы для вашего веса и веса вашей собаки оба действуют вниз по шкале, и мы просто складываем их. Нам делать нужны векторы, когда мы хотим знать комбинированный эффект двух силы, действующие в разных направлениях.
На наших иллюстрациях красный вектор представляет комбинированный эффект. двух синих векторов.Добавляем синие векторы, нарисовав параллелограмм (в большинстве наших аэродинамических примеров это также прямоугольник) с двумя синие силы представлены двумя синими сторонами. Красный вектор — это диагональ в параллелограмм, а его величина и направление представляют собой комбинированный эффект двух синих векторов. Математический термин красный вектор означает, что он является «равнодействующей» синих сил.
Во многих случаях полезно рисовать два синих вектора, происходящих из одного и того же точка, как показано в примерах слева.Две аэродинамические силы, действующие через одно и то же точка является хорошим примером такого типа дисплея. В других случаях, когда предмет может быть расстояния или скорости, может быть лучше показать векторы как последовательные линии, как показано справа. В этом случае синие векторы похожи на тротуар. вы должны идти дальше, а красный вектор сокращает путь. Оба получают вы туда же. Поскольку противоположные стороны параллелограмма параллельны и равны по длине, получившаяся диагональ одинакова, независимо от того, выберите общую начальную точку или последовательный старт для синих векторов.Черные линии служат только для завершения параллелограмма, но не добавляют никакой информации. к иллюстрации, поэтому их можно опустить, если это улучшает изображение за счет устранения беспорядка.
| Иногда нам нужно знать «компоненты» одной силы по двум разные оси или направления. Сила, заставляющая сани двигаться вниз по холм — это составляющая его веса, действующая параллельно склону. Красный вектор представляет собой вес загруженных салазок (сила тяжести), действующая прямо вниз.Синий векторы представляют его составляющие силы, параллельные и перпендикулярные к наклон. В настоящее время вы должны быть в состоянии ответить на тестовый вопрос о том, какая сила обеспечивает поступательное движение планера. |
Аэродинамическое покрытие
В глоссарии руководства по летной эксплуатации аэродинамический профиль определяется как «Любая часть самолет (в основном поверхности крыла и хвоста), который отклоняет воздух через который он перемещает, чтобы вызвать желаемую реакцию » (7) . Это определение правильно отражает тот факт, что при практической эксплуатации профиль движется через воздух.В некоторых обсуждениях профилей удобнее описывать их взаимодействие с воздухом, как если бы крыловой профиль был неподвижен с движущимся воздухом мимо него, как в аэродинамической трубе. В любом случае используется термин «относительный ветер». описать относительное движение воздуха против направления движения профиля.
Поперечное сечение профиля крыла планера отличается от сложных криволинейных поверхностей высоких крылья исполнения к сечению «двери сарая» горизонтального СГС 2-33 поверхность хвоста.Все они «производят желаемую реакцию, отклоняя воздух», хотя некоторые формы намного лучше других справляются с этим.
Используемый здесь термин «реакция» относится к третьему закону движения Ньютона: «Всякий раз, когда одно тело оказывает силу на второе тело, второе тело воздействует на первое с помощью сила, противоположная по направлению, но равная по величине «. По отношению к профилю это говорит о том, что если аэродинамический профиль толкает воздух вниз, то воздух толкает его вверх.
Пока нетрудно заметить, что нижняя поверхность крыла отклоняет воздух вниз, не так очевидно, что воздух, проходящий через верхнюю часть крыла, также изгибается вниз за крылом.Фактически, поток отклоненного воздуха расширяется некоторое расстояние как над крылом, так и под ним.
| Зигхард Хёрнер, автор «библии» сопротивления движению, говорит о лифте следующее: «Подъемная сила, создаваемая аэродинамическим профилем конечного размаха, например пластиной, или крыло самолета, физически можно понять как реакцию вверх на отклонение вниз трубки или цилиндра с жидкостью, имеющего диаметр, равный пролет подъемного элемента.» (16) Конечно, границы реального «цилиндра» воздуха не так резко как показывает иллюстрация Хёрнера, но концепция может быть полезно для понимания того, как крыловой профиль планера выполняет свои функции. |
Верно также и то, что относительный ветер отклоняется вверх перед крылом, как носовая волна впереди корабля, но для наших целей это можно игнорировать, поскольку чистое отклонение приводит к промывка за крылом.
СИЛЫ, ДЕЙСТВУЮЩИЕ НА ПАРФОНЕ
Воздух, проходящий мимо аэродинамического профиля, оказывает на него силы, которые иногда описываются в терминах теоремы Бернулли или принципа Бернулли: «Принцип Бернулли частично утверждает, что« внутреннее давление жидкости уменьшается в точках, где скорость жидкости увеличивается ». Другими словами, высокий скорость потока связана с низким давлением, а низкая скорость потока — с высоким давлением ». (8) Поскольку воздух над крылом движется быстрее, чем под ним, его давление меньше, и на крыло действует направленная вверх сила.В его классике «Stick and Rudder», опубликованный более шестидесяти лет назад Вольфгангом Лангевиче. говорит, «Теорема Бернулли нисколько не поможет вам в полете. Сомневаюсь, правда, это обычно служит лишь для того, чтобы скрыть от пилота некоторые более простые и более важные, гораздо более полезные факты «. (17)
| Возможно, можно использовать простую аналогию, чтобы примирить Бернулли и более простой «реакция на отклоненный воздух». Когда оркестр меняет направление движения, те, кто находится внутри поворота, делают более короткие шаги, а те, кто находится снаружи, — более длинные шаги.Точно так же, когда аэродинамический профиль отклоняет относительный ветер, воздух на вне «поворота» ускоряется, а внутри замедляется, что в соответствии с к теореме Бернулли будет сопровождаться более низким давлением в более быстром воздухе и более высокое давление в более медленном воздухе. |
ПОДЪЕМ И ПЕРЕНОС
К настоящему времени читатель, вероятно, заметил небольшое предубеждение автора против Теорема Бернулли как подходящее объяснение того, как развивается крыловой профиль лифт.Тем не менее, он по-прежнему выглядит как правильный ответ для нескольких тестов знаний. вопросов. Поэтому, если вопрос касается того, что происходит выше крыло, правильный ответ будет Бернулли. Если вопрос касается действия ниже крыла ответ будет что-то об отклонении воздуха (Ньютон).
Распределение давления на аэродинамическом профиле сложно и важно для самолетов дизайнеров. К счастью для пилотов, аэродинамические силы на профиле могут быть объединены в единую силу, склонную к относительному ветру.У нас нет имени для полной силы, действующей на профиль, но у нас есть названия для его компонентов параллельно и перпендикулярно относительному ветру. Это «тяга» и «подъем», соответственно.
Пилоты планеров должны понимать два разных значения термина «подъемная сила», в зависимости от контекста, в котором он используется. Аэродинамический подъемник, как здесь используется, сила, действующая на профиль, перпендикулярный его траектории полета, но пилоты планеристов также называйте поднимающийся воздух подъемом.
ПАРАЗИТНЫЙ ФРЕЗЕР
| Следует отметить, что сопротивление бывает двух видов. Паразитное сопротивление — это сопротивление
предложенный воздухом всему, что движется через него. Паразитический перетаскивание современного
крыло планера очень низкое, но когда сопротивление остальной части самолета
к этому общая сумма значительна, особенно на высоких скоростях, так как паразит
сопротивление увеличивается пропорционально квадрату скорости. (т.е. удвоить скорость и паразитировать
сопротивление увеличивается в четыре раза.) Сопротивление паразитов может быть далее классифицировано по форме сопротивления, поверхностного трения и интерференционное сопротивление. Сопротивление формы планера уменьшено за счет того, что лобовая часть всех детали настолько малы, насколько практичны. Трение кожи уменьшается за счет уменьшения площади поверхности. Сопротивление помех возникает там, где соединяются две части, такие как крыло и фюзеляж, и уменьшается с обтекателями, чтобы упростить пересечение. |
ИНДУЦИРОВАННОЕ УДАР
Другой вид сопротивления — это индуцированное сопротивление, которое является побочным продуктом образования лифт.Даже если сопротивление паразита было уменьшено до нуля, аэродинамическая сила на крыло, отклоняющее относительный ветер, не будет перпендикулярно направлению полет, и чем больше отклонение ветра, тем больше отклонение этого сила от перпендикуляра. Иногда полезно описать общую аэродинамическая сила (исключая сопротивление паразитов) как «истинная подъемная сила», перпендикулярная «средний» относительный ветер. В этом объяснении признается, что относительный ветер отклоняется аэродинамическим профилем, и его направление после отклонения называется «промыванием вниз», больше не параллельна траектории полета.Таким образом, его «среднее» направление лежит где-то между траекторией полета и углом нисходящей струи.
В этом объяснении составляющая «истинной подъемной силы» перпендикулярна полету. траектория называется «эффективной подъемной силой», а составляющая, параллельная траектории полета, называется индуцированное сопротивление. Это объяснение вводит новые определения «подъемной силы» и «относительной ветер «, что может сбить с толку некоторых студентов. Во всех других случаях использования этих терминов в этом документе «подъемная сила» определяется как перпендикулярная траектории полета и ему параллелен «относительный ветер».В любом случае отсюда следует, что индуцированное сопротивление, составляющая аэродинамической силы, параллельная траектории полета, увеличивается по мере степень отклонения относительного ветра увеличивается.
АКОРД, КАМЕРА И УГОЛ АТАКИ
Есть два способа увеличить степень отклонения относительного ветра: они требуют определения еще трех терминов. Прямая линия от профиля передний край к его задней кромке — это «линия хорды». Изогнутая линия, проведенная между те же две точки и на полпути между верхней и нижней поверхностью профиля определяет его «средний изгиб», часто называемый просто «изгибом».Если термин изгиб включает модификаторы «верхний» или «нижний», он относится к кривизне верхняя или нижняя поверхность крыла. Угол между линией хорды и Относительный ветер называется «углом атаки». Увеличение угла атаки или увеличение развала увеличивает степень отклонения воздуха аэродинамический профиль и, таким образом, увеличивает подъемную силу и индуцированное сопротивление для обеспечения постоянной скорости полета. Угол атаки не следует путать с «углом падения», который обозначает к углу, образованному линией хорды и продольной осью самолета.Угол падения фиксированный; пилот контролирует угол атаки.
| ЗЕМЛЯ ЭФФЕКТ Тот факт, что индуцированное сопротивление напрямую связано с отклонением относительного ветер является причиной улучшения характеристик планера у земли, называемой «эффект земли». Когда планер спускается ниже высоты, примерно равной единице размах крыльев, взаимодействие отклоненного воздуха и поверхности приводит к уменьшение угла отклонения относительного ветра с соответствующее уменьшение индуцированного сопротивления. |
УГОЛ АТАКИ VS СКОРОСТЬ
На уровне крыльев при неускоренном полете общая подъемная сила практически равна к весу самолета. Мы отложим на потом более полное обсуждение сил, действующих на планер в полете. Пока нам нужно только признать, что подъемная сила зависит от угла, под которым относительная ветер отклоняется (поток вниз), и скорость, с которой воздух движется мимо профиль. Такую же подъемную силу можно создать, отклонив много воздуха через небольшой угол или немного воздуха через большой угол.Если предположить, что развал фиксированный, угол отклонения относительного ветра зависит от угла атаки, а количество воздуха, проходящего мимо профиля, зависит от скорости полета. Таким образом, чтобы поддерживать постоянную подъемную силу, мы должны связывать высокую скорость с малым углом атаки. и низкая скорость с большим углом атаки.
Помните, что сопротивление паразита увеличивается прямо пропорционально квадрату скорости, пока индуцированное сопротивление изменяется на обратно пропорционально с квадратом скорости, мы видим, что полное сопротивление велико как на очень низкие скорости и очень высокие скорости и достигает минимума где-то посередине.Скорость, при которой это происходит, — это когда сопротивление паразита и индуцированное сопротивление равны, и это самая эффективная скорость для самолета в аэродинамическом смысле, хотя он может быть не оптимальным для какой-либо конкретной цели полета.
ВИХРИНКИ
Со всеми этими самолетами, отклоняющими воздух вниз, можно подумать, что там не осталось бы ничего, кроме как на поверхности. Это, конечно, неправда, потому что отклоненный воздух возвращается более или менее в исходное положение после прохождения аэродинамический профиль.Фактически, даже когда воздух отклоняется вниз крылом, он убегает вокруг законцовок крыльев, пытаясь вернуться в исходное положение, создавая «вихри», которые напоминают маленькие торнадо, возвращающиеся назад от кончиков крыльев. Они являются основными составляющими «турбулентности следа», иногда неправильно называется «промывка опоры». Это происходит за каждым профилем, образующим подъемник и может представлять значительную угрозу безопасности, если вызвано большим самолет.Поскольку это прямой результат отклонения воздуха, он когда отклонение наибольшее, то есть когда самолет тяжелый и медленный. Пилоты планеров, использующие аэробуксировщик, обнаруживают, что этот полет следует за буксирующим самолетом. возможно, но не желательно.
СТОЛ
Прежде чем мы закончим обсуждение профилей, мы должны изучить, что произойдет, если мы продолжать увеличивать угол атаки. Как и следовало ожидать, есть смысл где относительный ветер больше не будет следовать по резко изогнутой траектории, по которой Аэродинамический профиль пытается заставить его следовать.Это мало чем отличается от гоночного автомобиля, который срывается с трассы, пытаясь проехать слишком крутой поворот. Относительная ветер отрывается от профиля, сопровождаемый относительно резким увеличением сопротивление и аналогичное уменьшение подъемной силы. Это действие называется «срыв» и зависит только от угла атаки. В отличие от гоночного автомобиля, скорость не имеет значения. но так как у планеров обычно есть указатели скорости, а не угол индикаторов атаки, мы распознаем «скорость сваливания» как скорость, с которой планер постепенное замедление с увеличением уровня крыльев доходит до критического (сваливания) угла атака.Важно помнить, что сваливание может происходить при любой скорости полета. И в любое отношение, даже если они часто практикуются с уровнем крыльев и носом высоко.
FAA вряд ли спросит об этом, но любопытный студент может захотеть чтобы знать, почему графики, изображающие коэффициент подъемной силы в зависимости от угла атаки обычно показывают более мягкое стойло, чем планер. Короткий ответ: графики построены на основе данных. собраны с модели в аэродинамической трубе, пока вид студента с планера в воздухе.В аэродинамической трубе можно держать постоянные все факторы, кроме тех, которые вы пытаетесь оценить. В результате на графике показан линейный рост коэффициента подъемной силы. с углом атаки, пока он не приблизится к стойле. Там он меняется на пологая кривая с обратным спуском, с коэффициентом подъемной силы уменьшается по мере увеличения угла атаки, обычно быстрее скорости, чем она увеличивалась на передней стороне кривой, но не так, как быстро как кажется в планере.
Когда планер приближается к сваливанию, угол атаки и соответствующий коэффициент подъемной силы оба увеличиваются в значительной степени вы ожидаете, что они это сделают, основываясь на графике. Скорость снижается, поэтому что аэродинамическая равнодействующая подъемной силы и сопротивления остается равной вес планера. После достижения критического угла атаки коэффициент подъемной силы начинает уменьшаться, а скорость компенсации отсутствует увеличивается, поэтому подъемная сила уменьшается.Планер начинает падать, и это вызывает направление относительного ветра измениться. Это вызывает увеличение угол атаки, что еще больше снижает коэффициент подъемной силы. Тот заставляет планер падать быстрее, увеличивает угол атаки и т. д. и т. д. В результате планер в реальном полете очень быстро движется вниз. и без того более крутая обратная сторона кривой. Нежный ларек аэродинамическая труба резко меняет характеристики планера, что может быть смертельным на малой высоте.
СИЛЫ НА ПЛАНЕРАХ В ПРЯМОМ ПОЛЕТЕ
Мы обсудили силы, действующие на аэродинамический профиль. Теперь посмотрим на силы действует на весь планер.
| В прямом полете с постоянной скоростью силы на планере уравновешены. поскольку
гравитация, вес планера, действует прямо вниз, он должен компенсироваться
равная аэродинамическая сила прямо вверх. Эта общая аэродинамическая сила складывается из
Все аэродинамические силы, действующие на планер, не имеют названия.Вместо этого, как мы
с аэродинамическими профилями, мы разложим эту силу на ее составляющие
перпендикулярны траектории полета и называют их лобовым сопротивлением и подъемной силой соответственно. Для пилоты самолетов видели, как сопротивление компенсируется тягой, мы можем показать этот вес имеет составляющую силы вдоль глиссады, равную сопротивлению, и перпендикуляр составляющая, равная подъемной силе. В любом случае силы уравновешены, но первое объяснение будет использовано в следующем обсуждении. |
СООТВ.
Угол, под которым планер спускается, обычно называют его «качеством скольжения». численно равно горизонтальному расстоянию, которое он проходит, разделенному на вертикальное расстояние, которое он проходит за то же время. В следующем обсуждении мы имеем в виду «скольжение коэффициент «по отношению к воздушной массе, через которую летит планер.» Коэффициент скольжения » относительно земли (обычно представляет гораздо больший интерес для пилота в фактический полет) зависит как от горизонтального, так и от вертикального движения воздуха масса.Объяснение здесь справедливо по отношению к земле только в «неподвижном воздухе». условия.
Если планер продвигается на 20 футов вперед на каждую опускающуюся ногу, он имеет соотношение 20 к 1. качество скольжения. Это соотношение также применимо к скорости, поскольку нет значительных разница в горизонтальной скорости и скорости на фактической глиссаде. Таким образом планер, летящий со скоростью 40 узлов и снижающийся с вертикальной скоростью 2 узла также имеет коэффициент скольжения 20: 1.
Мы снова используем технику графического векторного анализа и показываем, что коэффициент скольжения численно равно отношению подъемной силы к сопротивлению.Любой из коричневых углов, когда с добавлением зеленого угла равняется 90 градусам. Следовательно, коричневые углы равны. Отношение подъемной силы / лобового сопротивления является мерой верхнего коричневого угла, а качество скольжения равно мера нижнего коричневого угла. Таким образом, отношение подъемной силы к лобовому сопротивлению равно численно равняется коэффициенту скольжения. (Когда пилоты-планеры говорят «L над D», они ссылаются на это соотношение, а не на йодль.) Это означает, что 1000 фунтов планер, летящий с соотношением глиссады 20: 1, испытывает полное сопротивление 50. фунты.Здесь, как и в случае со скоростью, мы предположили, что разница между подъем и вес незначительны, пока малы углы. Даже при 10 к 1 Степень скольжения: подъемная сила, необходимая для поддержки планера весом 1000 фунтов, составляет 995 фунтов, разница всего в половину процента. Оставшиеся 5 фунтов поставляются вертикальной составляющей сопротивления.
ОСИ ДВИЖЕНИЯ ПЛАНА
| ПРОДОЛЬНОЕ | БОКОВОЕ | ВЕРТИКАЛЬНОЕ | |||||||||||||||||||||||||||||||||||||||||||||
| ОСЬ | ОСЬ | ОСЬ | |||||||||||||||||||||||||||||||||||||||||||||
| РОЛИК | ШАГ 902
Наш опыт передвижения по земле требовал только поворота направо и налево.В
Воздух у нас есть две дополнительные степени свободы. Мы определяем их с точки зрения
три оси и движение самолета вокруг них. «Продольная» ось
бежит от носа к хвосту самолета, и движение вокруг него называется
«рулон». «Боковая» ось проходит от кончика крыла до кончика крыла и движется вокруг него.
называется «смола». «Вертикальная» ось перпендикулярна обоим другим.
(обратите внимание, что он действительно «вертикальный» только в горизонтальном полете) и движение вокруг него
называется «рыскание».Все три оси пересекаются в центре тяжести (ЦТ) планера. СТАБИЛЬНОСТЬ Стабильность, стремление вернуться в исходное положение после беспокойства, должны быть предусмотрены для всех трех осей самолета. Когда мы используем термин «стабильность» здесь означает «положительная статическая и динамическая устойчивость». Это звучит зловещее, чем есть на самом деле. «Статическая устойчивость означает, что если самолет равновесие нарушается, активируются силы, которые первоначально будут стремиться верните самолет в исходное положение.» (8) Стабильность можно проиллюстрировать старым «правилом проушины и колпака», которое возникло в те времена, когда еще не было колесных колпаков и когда замена шины была частью обучения водить. Если проушины расположены в колпаке открытой стороной вверх, гайки имеют тенденцию возвращаться в центр, когда они потревожены. Это положительно стабильность. Если вы поместите гайки на закругленную верхнюю часть колпака, они будут скатиться при малейшей провокации.Это отрицательная стабильность. если ты уже потерял колпак и должен поставить гайки на землю, они имеют тенденцию оставайтесь практически везде, куда бы вы их ни положили. Они не склонны возвращаться к более устойчивое место и не отходите от него дальше. Это нейтральная стабильность. В нашем примере с положительной статической стабильностью зажимная гайка выходит за центр колпак перед тем, как он завелся обратно в другую сторону. Однако каждый раз, когда он это делал, величина перерегулирования была меньше, пока наконец не остановилась в центре.То есть пример положительной «динамической» устойчивости. Если бы выброс стал больше каждый цикл, пока гайка не выйдет из колпака и не исчезнет, были примером положительной статической стабильности с отрицательной динамическая стабильность . Гайки этого не делают, а вот самолет может. Примером может быть «флаттер», когда компонент самолета выходит из строя из-за быстрых неконтролируемых колебаний. ФЛАТТЕР На нашей иллюстрации аэродинамический профиль с прикрепленной к нему поверхностью управления, такой как элерон, смещается вверх порывом ветра.Поскольку центр тяжести рулевой поверхности находится за точкой ее шарнира, при подъеме поверхность отстает от профиля. Это отклонение рулевой поверхности вниз увеличивает аэродинамическую силу, воздействующую на аэродинамический профиль вверх, и заставляет ее еще больше. Если бы этот пример представлял крыло, крыло изгибалось бы вверх до тех пор, пока его сопротивление изгибу не сравнялось бы с направленной вверх силой. Затем крыло начнёт опускаться, и элерон отклонится на вверх на , опять же из-за его центрального положения позади точки шарнира.Теперь аэродинамический эффект отклоненного элерона увеличивает силу , направленную вниз, . Весь процесс снова меняется на противоположный, когда аэродинамический профиль достигает своего нижнего положения, и он продолжает колебаться вверх и вниз, пока не отойдет от самолета. Шансы на это можно значительно снизить, если не устранить, путем размещения противовесов с другой стороны от шарнирной линии контрольной поверхности, чтобы сместить ее центр тяжести рядом с шарниром. Флаттер обычно ассоциируется с высокой истинной скоростью полета.»Колебание скорости ниже красной линии может быть вызвано ослаблением кабелей управления, соединения, шарниры или люфт в крыльях или оперении, или даже действия пилота «. (12) Хотя существует взаимодействие между стабильностью относительно разных осей, мы будем описать основной вклад в стабильность для каждой оси, как если бы они независимый. НАПРАВЛЕННАЯ УСТОЙЧИВОСТЬ
ПОПЕРЕЧНАЯ УСТОЙЧИВОСТЬ «Три фактора, которые влияют на поперечную устойчивость: двугранная, обратная стреловидность; Эффект Киля.» (8) Все зависит от того, что самолет с неровными крыльями будет иметь тенденцию двигаться в направлении низкорасположенного крыла, потому что в этом направление.
Эффект «киля» лучше назвать эффектом «руля направления».Это относится к прокатке момент, вызванный воздействием относительного ветра на борт фюзеляжа. А значительная часть площади руля находится выше центра тяжести руля направления. самолет, и относительный ветер, дующий на него, имеет тенденцию откатывать самолет обратно в крылья горизонтального полета. ПРОДОЛЬНАЯ УСТОЙЧИВОСТЬ Направленная и поперечная устойчивость важны, но они определяются конструктор самолета и неподконтрольный летчику.Продольный стабильность, около боковой оси , — это , управляемое пилотом, поэтому еще важнее понять, что этому способствует и как управлять Это. Это включает в себя понимание моментов, еще один предмет, который может показаться более сложным. чем есть на самом деле. Момент — это поворотное действие, и если вы когда-нибудь пытались ослабить орех, который вы на мгновение применили к нему. Момент измеряется произведением силы и расстояние (в наших примерах называется рукой).Мы будем использовать фунты для силы и дюймы для расстояния, поэтому момент будет измеряться в фунт-дюймах, представляя произведение силы на руку. В тот момент, когда вы обратились в гайку можно увеличить, надавив на ключ сильнее (увеличьте усилие) или получить более длинный гаечный ключ (увеличить руку). Продольную устойчивость часто сравнивают с качелями. Некоторые знания в тестовых заданиях используется иллюстрация, очень похожая на качели, за исключением того, что ящики заменяют мальчиков.В нашем примере качели сбалансированы, когда моменты на каждом конце равны. Мы можем сделать это с большим мальчиком на коротком конце и маленький мальчик на длинном конце. 80-фунтовый мальчик, умноженный на 50-дюймовую руку, уравновешивает сумма 50-фунтовых качелей, умноженная на 10-дюймовую руку плюс 50-фунтовый мальчик, когда он выдвигается на 70 дюймов. (80 х 50) = (50 х 10) + (50 х 70). Отметим также, что сумма сил, действующих вверх, равна сумме сил, действующих вниз. (180) = (80 + 50 + 50). Типичный контрольный вопрос может спросить, как далеко переместить маленького мальчика, чтобы сбалансировать качели. Вы знаете, что полный момент левой стороны равен 80 x 50 = 4000 фунт-дюймов. Чтобы уравновесить качели, маленький мальчик должен внести 4000 — (50 x 10 = 500 для качели) = 3500 фунтов на дюйм. Поскольку он весит 50 фунтов, ему нужна «рука» 3500/50 = 70 дюймов. Он начал с 60 дюймов, поэтому ему нужно переместиться на 10 дюймов. направо. Если мы заменим качели планером, мы увидим, что проблема момента по сути то же самое.Вместо большого мальчика подставляем вес заряженный планер. Мы можем рассматривать этот вес, как если бы он был сосредоточен на планере. «центр тяжести» (ЦТ). Точка опоры, на которой балансировались качели, была заменен «центр подъемной силы» крыла планера. Иногда упоминается как центр давления, это точка, где сумма аэродинамических сил на крыло можно рассматривать как единую силу. Это , а не , как «аэродинамический центр».Маленький мальчик заменяется аэродинамической силой на Поверхности хвостового оперения планера, показанные на нашей иллюстрации красным цветом. Здравый смысл подсказывает вам, что сила на хвосте должна быть направлена вверх, как крыло. Это также говорит вам, что Земля плоская. Ни то, ни другое не верно. В большинстве полетов условиях сила на хвост снижается, и именно так мы получаем продольные стабильность. При неускоренном полете прижимной силы на хвосте достаточно, чтобы уравновесить планер CG.Если планер опускается, он разгоняется до более высокой скорости. Более высокая скорость создает большую прижимную силу на хвосте, что возвращает планера в исходное положение по тангажу. Точно так же, если планер раскачивается, меньшая скорость уменьшает силу оперения и позволяет планеру вернуться в исходное положение. оригинальное отношение. Тогда очевидно, что ЦТ должна опережать центр. подъема для получения положительной продольной устойчивости. На самом деле стабильность увеличивается по мере движения ЦТ вперед и уменьшается по мере движения ЦТ назад.
ВЕС И БАЛАНС Как указывалось в предыдущем разделе, пилот обязан убедиться, что что планер находится в пределах веса и баланса. Расчет «веса и баланс »- это легко для планера, потому что здесь мало переменных. На практике это обычно достаточно свериться с картой или табличкой, чтобы убедиться, что планер находится в допустимых пределах, но пилоты должны понимать основные расчеты, даже если они не нужно использовать их очень часто (может быть, когда они пройти практический тест). Допустимый диапазон для ЦТ определяется как минимальное и максимальное расстояния от произвольно выбранная «исходная» точка, обычно около передней части планера. В вес пустого планера и его расстояние от точки отсчета (называемой «рукой») составляет предусмотрены, а также расстояния («руки») от точки отсчета до каждого пассажира. Моменты должны быть рассчитаны для пустого планера и каждого пассажира. Если сумма эти моменты делятся на общий вес, результатом будет расстояние от базы до загруженного планера ЦТ. Некоторые из вопросов проверки знаний включают добавление или удаление весов и
определение влияния на расположение ЦТ. Хотя их можно решить с помощью полного
при пересчете также может использоваться следующая формула:
(Вес добавлен или удален) (Изменение расположения CG)
знак равно -----------
(Новый общий вес) (Расстояние между весом и старым ЦТ)
Например: если ЦТ планера на 900 фунтов расположен на станции 80, и вы добавляете 100 фунтов на станции 70, затем 100/1000 = (изменение ЦТ) / 10.Изменение в CG равен 1, и поскольку вес добавляется перед старым CG, новый CG равен находится на станции 80 — 1 = 79. Если изменения веса являются постоянными, необходимо вести записи веса и баланса самолета. изменен, чтобы отразить новый пустой вес и его руку и / или момент. Если ЦТ находится в указанных пределах, параплан соответствует «балансу». требование, но все же может выходить за пределы «веса». Этот максимальный брутто ограничение веса основано на прочности конструкции планера.Пилоты обычно рано или поздно заметите, что крылья обычно не отваливаются от перегруженного планер. Это не следует толковать как вес и баланс. вам нужно знать, чтобы пройти тест. Перегрузка планера снижает безопасность фактор, который был встроен в планер, чтобы учесть напряжения, которые могут возникнуть в результате маневрирование или порывы ветра. Даже если вы готовы пойти на такой риск, помните, что вы ведете нелегальную деятельность и, вероятно, лишили силы вашу страховку. ОРГАНЫ УПРАВЛЕНИЯ ПЛАНОМ Устойчивость планера хороша тем, что позволяет пилотам почесать носы или выпить из своей столовой, не теряя управления самолетом, но часто они хотят заставить планер делать что-то, препятствующее стабильности, например перемена. Если бы стабильность была нашей единственной целью, крыловые профили не нуждались бы в подвижных такие поверхности, как элероны на крыльях, руль высоты на горизонтальном оперении или руль на вертикальном оперении.Они обеспечивают контроль крена, тангажа и рыскания, соответственно. Они достигают контроля, изменяя изгиб профиля, на который они прикреплены, что, в свою очередь, изменяет подъемную силу и сопротивление этого аэродинамического профиля. Отклоненный вниз правый элерон увеличивает подъемную силу для этого крыла, планер слева. Правый руль направления заставляет воздух отклоняться вправо, в результате горизонтальная «подъемная» сила на хвосте влево, отклоняющая нос направо.Подъемник вверх увеличивает нисходящую «подъемную» силу на хвосте, поднимая нос планера вверх. Выбор тангажа, по которому планер вернется без применения управления лифтом осуществляется с дифферент. В планерах обычно используется либо регулируемая пружина. к механизму управления лифтом или небольшой регулируемый язычок на лифте поверхность. Когда триммер отклоняется вниз, аэродинамические силы толкают подъемник вверх, что эквивалентно приложению обратной силы к элементу управления палка, либо вручную, либо с накладкой пружинного типа.Результат — шаг вперед и стабильный полет на меньшей скорости. На нашей иллюстрации показано обычное расположение горизонтального оперения самолета в в котором есть неподвижная поверхность, называемая стабилизатором, и подвижная поверхность, называемая лифтом. На некоторых самолетах они объединены в цельнодвижущуюся поверхность, называемую стабилизатором. V-образный Самолет совмещает в себе функции руля направления и руля высоты в паре рулей направления. По горизонтали Поверхности оперения могут быть установлены в верхней части вертикального оперения в виде Т-образного хвоста или на полпути вверх, как крестообразный хвост, или даже спереди на утке. КЛАПАНЫ
Это может быть интересно, так как это хороший вопрос теста, чтобы различать устойчивость , маневренность, и управляемость . Стабильность — это неотъемлемое свойство самолета, позволяющее корректировать условия, нарушающие его равновесие. Маневренность — это качество, которое позволяет ему легко маневрировать и выдерживать нагрузки, возникающие при маневрах. Управляемость — это способность реагировать на команды пилота в отношении траектории полета и положения. НЬЮТОН НА ПЛАНЕРАХ Прежде чем обсуждать применение этих средств управления к маневрам, мы должны рассмотреть Первый и второй законы Ньютона применимы к планерам. Если силы на планере в полете сбалансированы, он будет продолжать движение по прямой с постоянной скорость. Мы называем это «устойчивым состоянием». Если силы на планере неуравновешены, он будет двигаться в направлении чистой силы и ускоряться до тех пор, пока силы снова уравновешены.Мы называем это состояние «переходным», переход из одного устойчивого состояния в другое. Законы Ньютона применимы ко всему. Если больной мешок упадет, он ускорится вниз из-за неуравновешенной силы гравитации, пока сопротивление воздуха не создаст силу сопротивления, равную его весу. Тогда это предполагает установившееся состояние на этой скорости при равных весе и сопротивлении. (Точно так же его начальная горизонтальная скорость, если таковая имеется, уменьшается из-за несбалансированного горизонтальное сопротивление до тех пор, пока скорость и сопротивление не станут практически нулевыми.) Более практическое применение этого принципа — когда пилот оказывает противодавление на палку. Это увеличивает угол атаки и поэтому увеличивает подъемную силу и индуцированное сопротивление. Подъем, теперь превышающий вес, ускоряет планер вверх. Торможение, теперь превышающее тягу, замедляет планер. Когда силы снова станет равным, планер будет на более мелком глиссаде (при условии, что операция проводится на скорости большей, чем лучшая скорость скольжения) и на более низкой скорости. ОБОРОТОВ Если мы хотим изменить направление полета (т.е. повернуть планер), мы должны применить сила в том направлении, в котором мы хотим идти. Если бы мы вели машину, мы могли бы указать в этом направлении, и трение между шинами и дорогой обеспечит усилие поворота, если мы не ехали по льду. Поскольку воздух даже скользче, чем лед, направить планер в новом направлении не очень хорошо. Сильнейший управляемая сила, которую мы имеем в планере, — это подъемная сила.В прямом полете подъемник направлены вверх, если смотреть спереди или сзади. Если мы катим планер так что подъемник наклонен в одну сторону, у нас есть горизонтальная составляющая подъема, действовать как необходимая сила, чтобы изменить направление нашего полета. Потому что вертикаль компонент подъемной силы все еще должен быть равным по весу, общий подъем, представленный красный вектор на иллюстрации должен быть увеличен. Обычно это достигается увеличить угол атаки, но планер, оставленный в покое, сделает это, пожертвовав высота для скорости.«Иногда во время ранних тренировок на крутых поворотах нос может быть позволено опуститься слишком низко, что приведет к значительной потере высоты. Для восстановления пилот должен сначала уменьшить угол крена с согласованным использованием. руля направления и элеронов, затем поднимите нос самолета .. с помощью руля высоты «. (9) Неуравновешенная сила из-за горизонтальной составляющей подъемной силы заставляет планер ускоряться к низкому крылу, но поворот включает в себя рыскание в сочетании с этим боковым движением.Вот, На помощь приходит стабильность направления. Планер действительно «не любит» двигаться вбок и рыскание, чтобы его фюзеляж был более или менее выровнен с направлением путешествовать. Обратите внимание, что для поворота не требуется руль направления ; фиксированный вертикальный хвост будут обеспечьте действие рыскания, описанное здесь, но, как мы скоро увидим, есть функции руля направления, связанные с эффективным поворотом. Прежде чем оставить это описание поворотов, мы должны рассмотреть взаимосвязь между скоростью, углом крена и радиусом разворота.Одна формула, которая связывает их: радиус (футы) = скорость (узлы) в квадрате, деленный на (тангенс угла крена, умноженный на 11,26). Это означает, например, что если вы удвоите скорость при сохранении того же угла крена, вы увеличите радиус в четыре раза. Это также увеличило бы окружность поворота в четыре раза, и, хотя скорость удвоилась, для завершения круга требуется в два раза больше времени. Таким образом, скорость поворота (в градусах в секунду) вдвое меньше. Чтобы увеличить скорость поворота , сделайте более крутой крен и / или снизьте скорость.(ROT = [1091 тангенс угла крена], деленный на скорость) Более интересным для пилотов планеров, кружащих в термике, можно точно так же уменьшить радиус поворота и . НЕБЛАГОПРИЯТНОЕ рыскание Разворот — это более сложный маневр, чем предполагает предыдущее описание. Пока параплан катится в поворот (а также выкатывается), увеличение подъемной силы на поднимающемся крыле сопровождается увеличением индуцированного сопротивления что вызывает «неблагоприятное рыскание», движение рыскания, противоположное предполагаемому повороту. направление при скатывании.Единственная функция руля по очереди вход и откат должны компенсировать этот неблагоприятный рыскание. Наша иллюстрация показывает банковское дело при левом повороте без руля — нос рыскает вправо. «Если нос начинает двигаться до начала крена, значит, руль направления тоже применяется скоро. Если крен начинается до того, как нос начинает поворачиваться, или нос движется в в противоположном направлении, руль применяется слишком поздно ». (9) Неблагоприятный рыскание больше для планеров, чем у большинства самолетов, потому что большой размах крыла обеспечивает большую плечо рычага, через которое действует сила.Это обычно намного заметнее на малых скоростях, потому что крыло уже работает на высоких коэффициент подъемной силы. Коэффициент индуцированного сопротивления зависит от квадрата коэффициент подъемной силы, поэтому такое же увеличение подъемной силы из-за отклонения элеронов приводит к при более значительном рыскании на низкой скорости, чем на высокой. ЗАВЕРШЕНИЕ БАНКА И РЫСКАНИЕ В ПОВОРОТЕ Как только поворот установлен, крыло на внешней стороне поворота движется быстрее, чем тот, что внутри, потому что он пересекает больший круг в в то же время.Поскольку подъемная сила и лобовое сопротивление увеличиваются со скоростью, они больше. для внешнего крыла и приведет к «тенденции к выходу за пределы берега» и «отклонению от курса. установленный поворот «, соответственно. Обратите внимание, что этот рыскание не то же самое, что и неблагоприятный рыскание, но исправлено таким же образом, с помощью руля направления, чтобы фюзеляж оставался ровным с направлением полета. Избыточный крен корректируется элеронами напротив направление поворота. Оба эти явления гораздо более очевидны на планерах, чем на планерах. другой самолет, потому что более длинные крылья планера обеспечивают большую скорость разница между законцовками крыла.Они зависят от размаха крыльев и поворота. радиус. Формула радиуса поворота в футах: r = V 2 / (11,26 x тангенс угла крена) где V — скорость в узлах. Таким образом, радиус поворота зависит от квадрата скорости. Скорость поворота , градусов в секунду, увеличивается с углом крена и уменьшается со скоростью. Поскольку на радиус поворота влияют как угол крена, так и скорость, выход за пределы крена и рыскание от направления поворота наиболее очевиден при относительно крутых углах крена при нормальной скорости и даже на небольшой глубине углы крена на очень малых скоростях.Когда мы обсуждали стабильность, мы отметили, что хорошо спроектированный самолет имеет тенденцию возвращаться к горизонтальному полету крыльев при возмущении относительно продольной оси. Это как раз наоборот о том, что происходит при чрезмерном банковском обслуживании. Когда противостоящие силы стабильности и овербанк равны, самолет остается в разворот без смещения элеронов. Это определяется как средний крен . В пологом повороте преобладает устойчивость, и самолету может потребоваться элерон в направлении поворота для поддержания угла крена.В повороте крутой преобладает выход за пределы крена, а элероны противодействуют. до поворота обязательна. Для большинства планеров, пологих и средних поворотов по этим определения происходят под очень маленькими углами. КОЭФФИЦИЕНТ НАГРУЗКИ В ОБОРОТАХ
ЦЕНТРОБЕЖНАЯ СИЛА, ЦЕНТРОБЕЖНАЯ СИЛА И ПОДЪЕМНИК Старый трюк, который использовали молодые люди, которые только что научились водить машину, заключался в том, чтобы поверните направо, чтобы девушка рядом с ними прижалась к ним.Меньше романтические наблюдатели сказали бы, что только центробежная сила заставила женщину прижаться. Возможно, более точное объяснение состоит в том, что поворотный автомобиль нажал против молодого человека, который, в свою очередь, давил на девушку, чтобы заставить все из них повернуть направо. Мы снова ищем ответ у Ньютона. Действительно, превращая машина, планер или два влюбленных молодых человека требуют применения силы в том направлении, в котором мы хотим перемена. Общее название этой силы — «центростремительная сила», и согласно Третий закон Ньютона будет сопровождаться равной, но противоположной реакцией: которую мы называем «центробежной силой». При скоординированном повороте по крену центробежная сила равна горизонтальная составляющая подъема. Равнодействующая центробежной силы и веса, на рисунке красным цветом показан кажущийся вес планера, который должен поддерживаться полным подъемом. Если поворот не согласован, центробежная сила не будет равно горизонтальной составляющей подъемной силы. Однако это должно быть равняется центростремительной силе, или Ньютон ошибается.Объяснение состоит в том, что Фюзеляж планера создает центростремительную силу, когда планер скользит или занос в повороте. Фюзеляж, действующий как относительно неэффективный аэродинамический профиль, когда он наклонен к относительному ветру, создает горизонтальную «подъемную» силу, которая может добавить или вычесть из эффекта горизонтальной составляющей подъемной силы «крыла». Мы определили «коэффициент нагрузки» как отношение общей подъемной силы крыла к массе самолета и отметил, например, что банк шестидесяти градусов производит коэффициент нагрузки два.Это верно только для горизонтального полета, планер не выдерживает. Поскольку подъемная сила в прямом направлении немного меньше веса, глиссирующий полет, коэффициент перегрузки в планирующих поворотах тоже немного меньше его будет в горизонтальном полете под тем же углом крена. Тем не мение, это сокращение обычно составляет менее одного процента. Большинство планеров не имеют «g» -метров для измерения коэффициента нагрузки. но пилот должен почувствовать увеличение силы «g» при крутом повороте. Если нет, то либо банк не такой круто, как думает пилот, или поворот не согласован.Распространенная ошибка для пилотов самолетов, не привыкших к необходимости руля направления в установленном повороте, скользить по крутым поворотам. Угол наклона и крен выглядят нормально, но рыскание Строка смещена, и доказательства силы «g» практически отсутствуют. КОЭФФИЦИЕНТ НАГРУЗКИ И СКОРОСТИ ВОЗДУХА На этой диаграмме показана взаимосвязь между воздушной скоростью и положительным и отрицательные коэффициенты нагрузки для типичного самолета. Мы ограничим наше обсуждение положительные коэффициенты нагрузки, поскольку именно с ними вы, скорее всего, столкнетесь если только вы не летите перевернутым.Изогнутые пунктирные линии обозначают максимальное коэффициент нагрузки возможен для каждой скорости. Точка «А» представляет скорость сваливания на единицу «g»; то, что мы обычно называем скоростью сваливания. Точка «Б» — скорость маневрирования. Это возникает там, где верхняя пунктирная линия пересекает линию предельной проектной нагрузки для самолета. В данном случае это около 3,8 «г». Самолет остановится перед он может достигать любой точки над пунктирной линией, независимо от того, насколько резко применяются. Резкий ввод управления — не единственный способ, которым угол атака может внезапно усилиться.Вертикальный сдвиг ветра изменяет направление относительный ветер и может вызвать резкое увеличение угла атаки, как если бы пилот потянул за ручку. Эта возможность отражена в таблице наклонные линии обозначены 15 и 30 кадров в секунду. Вероятность столкнуться с порывом ветра больше, чем 30 кадров в секунду — это мало, поэтому, пока вы не дойдете до точки «C», порыв вряд ли перегрузит вас. самолет, создавая коэффициент нагрузки больше, чем он был разработан. На скоростях выше точки «C» вам действительно нужно летать в спокойном воздухе. где, как вы почти уверены, вы не найдете вертикального порыва со скоростью 30 кадров в секунду или выше.Вот почему это называется «осторожностью». Точка «D» — это «скорость никогда не превышается», и к нему нельзя приближаться, кроме как на ровном воздухе. ШЛИФКИ Когда крылья планера выровнены, подъемная сила и вес практически равны и в целом постоянный. Если подъемная сила зафиксирована, а качество скольжения численно равно соотношение подъемной силы и сопротивления, мы можем изменить качество планирования, только изменив сопротивление. Один способ увеличение сопротивления означает скольжение планера. Мы только что обсудили бланки по очереди, которые возможно полезно, но прямолинейные клинья, вероятно, более распространены и имеют больше применений.Мы начинаем скольжение, опуская одно крыло, точно так же, как мы делаем поворот. Предотвращать часть поворота по рысканью, мы применяем достаточно противоположный руль направления для достижения прямой курс. Если вам интересно, что случилось с горизонтальной составляющей подъемной силы, он компенсируется равной, но противоположной горизонтальной «подъемной» силой, создаваемой фюзеляж, который теперь находится под углом к относительному ветру. Прямолинейные скольжения бывают двух видов, хотя планер не знает разница.При боковом скольжении планер сохраняет исходный курс и скользит на один боковой, обычно для компенсации бокового ветра. При скольжении планер выдерживает его первоначальный курс, но он меняет свой курс, обычно, чтобы сделать глиссаду круче. «Обычно скольжение вперед выполняется при полностью открытых тормозах или интерцепторах». (7) СПИРАЛЬНОЕ ПОГРУЖЕНИЕ Когда угол крена приближается к 90 градусам, коэффициент нагрузки может превышать конструктивный пределы самолета, если крыло не свалится первым из-за увеличения скорость сваливания, сопровождающая увеличение коэффициента загрузки.Поскольку планер естественная тенденция — увеличивать скорость, ныряя во время поворота, невнимательная пилот мог позволить самолету войти в «высокоскоростное спиральное пикирование», в котором Скорость планера превышает скорость сваливания даже на крутых углах крена. Результат легко могла быть структурная неисправность планера. Спиральное погружение признано высоким скорость и высокий коэффициент нагрузки (перегрузка). Восстановление требует выравнивания крыльев перед тем, как осторожно выйти из пикирования, чтобы не перегружать самолет. СПИНОВ Если планер остановится в повороте, он может начать вращение, что очень похоже на спиральное погружение, но существенно отличается. Во время штопора крыло останавливается и коэффициент нагрузки примерно равен единице, но одно крыло заглохло больше, чем другой, обеспечивающий так называемое «автоматическое вращение» вокруг продольной оси. Подъемная сила крыла — это функция угла атаки, как показано в прилагаемой иллюстрация. При нормальных значениях угла атаки коэффициент подъемной силы увеличивается. с углом атаки.При значениях больше критического (сваливания) угла коэффициент подъемной силы уменьшается с увеличением угла атаки. При вращении вертящегося планера вокруг продольной оси угол опускания крыла составляет атака увеличивается, задерживая ее дальше. Угол атаки поднимающегося крыла составляет уменьшен, что делает его менее заглушенным. «Если самолет скользит внутрь разворота во время сваливания возникает, он имеет тенденцию быстро катиться к внешней стороне поворота, так как нос наклоняется вниз, потому что внешнее крыло останавливается перед внутренним.Если самолет заносится за пределы разворота, он будет иметь тенденцию к перекатывайтесь внутрь поворота, потому что внутреннее крыло останавливается первым. Если согласованность разворота в момент сваливания точная, самолет нос будет отклоняться от пилота так же, как при прямом полете, поскольку оба крыла остановятся одновременно «. (9) Параплан обычно вращается с опущенным носом, но если он загружен ЦТ далеко на корме он может развить «плоское вращение», из которого восстановление может оказаться невозможным. «В отсутствие рекомендованных производителем процедур восстановления отжима и техники рекомендуются следующие процедуры восстановления отжима. 1-УМЕНЬШИТЬ МОЩНОСТЬ; 2-ПОЗИЦИОННЫЕ ЭЛЕРОНЫ НА НЕЙТРАЛЬНО; 3-ПРИМЕНЯЙТЕ ПОЛНОСТЬЮ ПРОТИВОПОЛОЖНЫЙ РУЛЕВОЙ УПОР ПРОТИВ ВРАЩЕНИЕ; 4-ПРИМЕНЯЙТЕ ПОЛОЖИТЕЛЬНОЕ И ПРЯМОЕ ДВИЖЕНИЕ ЛИФТА ВПЕРЕД КОНТРОЛЬ НАПРАВЛЕНИЯ НЕЙТРАЛЯ, ЧТОБЫ ПРЕРЫВАТЬ СТОЙК; 5-ПОСЛЕ ОСТАНОВКИ ВРАЩЕНИЯ, НЕЙТРАЛИЗИРУЙТЕ РУЛЬ; 6-НАЧНИТЕ ПОДАВАТЬ ДАВЛЕНИЕ НА ЗАДНЕМ ЛИФТЕ, ЧТОБЫ ПОДНЯТЬ НОС.» (9) На этой иллюстрации горизонтальные синие векторы представляют горизонтальное движение. законцовок крыла. Вертикальные синие векторы представляют их вертикальное движение. Красные векторы являются результатом пар синих векторов и представляют траектории полета законцовок крыла против относительного ветра. Использование руля направления для остановки вращения при вращении или для подъема низкое крыло во время сваливания для предотвращения вращения эффективно, потому что рыскание движение увеличивает поступательную скорость низкорасположенного крыла.Поскольку вертикальная скорость крыло осталось без изменений, это уменьшает угол атаки крыла (показано зеленым). Просто противоположное происходит с высоким крылом (показано коричневым цветом). Поскольку крылья заглохли, сокращение угол атаки увеличивает подъемную силу, обратное нормальному, неустановленному соотношению, а увеличение скорости всегда увеличивает подъемную силу. Использование элеронов для подбора застрявшего крыло может иметь противоположный эффект, так как увеличение развала пытается согните относительный ветер больше, как это делает увеличение угла атаки. Следует отметить, что многие самолеты имеют «размывку» в крыльях и другой дизайн техники, чтобы крыло сначала остановилось у корня, чтобы элероны эффективность сохраняется. Например, хотя эллиптическая форма в плане ( форма крыла при взгляде сверху) наиболее эффективная, прямоугольная форма в плане предлагает лучшие характеристики сваливания, потому что сначала имеет тенденцию срываться у корня крыла. Однако использование руля направления для управления креном в стойлах не рекомендуется. Хорошая привычка применять в любом самолете. Обучение вращению не требуется, кроме летных инструкторов, но многие инструкторы все равно учите этому пилотов. Многие кроссовки сложно вращать, но вращение началось и восстановление может быть продемонстрировано, применяя полный руль направления в желаемом направлении вращения, удерживая полный лифт. Затем выполните восстановление, как только спин признан. «Цель демонстрационного маневра в стойле с перекрестным контролем — показать эффект от неправильной техники контроля и подчеркнуть важность использования скоординированные контрольные давления при поворотах.» (9) СКОРОСТЬ УПРАВЛЕНИЯ Сравнивая спины и спиральные погружения, мы заметили, что не можем перегрузить самолет, если крыло остановилось до достижения предельного коэффициента нагрузки. Скорость сваливания, соответствующая максимально допустимому коэффициенту нагрузки, называется «скорость маневрирования» и на этой или более низких скоростях резкие управляющие воздействия будут привести к останову до того, как коэффициент нагрузки достигнет чрезмерных значений. Это соответствующий предел скорости в условиях сильной турбулентности, чтобы избежать чрезмерной нагрузки на самолет.Поскольку скорость сваливания увеличивается как квадратный корень из коэффициента нагрузки, резкий подъем от пикирования может вызвать сваливание, а также вызвать перегрузку самолета. Скорость маневрирования, и все другие рабочие скорости зависят от веса самолета. Если только одно значение приведено в руководстве к вашему самолету, вероятно, для максимальной полной массы. Хотя это может показаться нелогичным, скорость маневрирования ниже максимального веса. Вы может подумать, что у тяжелого планера проще сломать крылья, чем у светлый.Объяснение заключается в том, что другие части самолета, такие как сиденья, на которых вы сидите, также рассчитаны на максимальное допустимый коэффициент загрузки. Более легкий самолет отреагирует на заданный порыв ветра с большей коэффициент нагрузки, чем у более тяжелого самолета, поэтому все компоненты подвергаются более высокой перегрузке. Решение состоит в том, чтобы летать медленнее, если ваш общий вес ниже максимального. Если ваше руководство не говорит вам, насколько медленнее, уменьшите скорость маневрирования на половину процента ниже вашего максимальный вес брутто (т.е.е. Если ваш вес на 20% ниже максимального, уменьшите скорость маневрирования на 10%). ВЛИЯНИЕ УПРАВЛЕНИЯ ЗАДВИЖЕНИЕМ НА СООТНОШЕНИЕ ГЛАДКА Признавая, что подъемная сила по существу равна весу в прямом полете, тогда Единственная переменная, влияющая на качество скольжения — лобовое сопротивление. Для улучшения качества скольжения мы должны уменьшить бремя. Наведенное сопротивление можно уменьшить, увеличив удлинение (размах крыла разделен на по средней хорде). Сопротивление паразитов можно уменьшить, сделав компоненты планера как маленький и обтекаемый насколько возможно.Если мы хотим сделать нашу глиссаду более крутой, т.е. уменьшив отношение подъемной силы к лобовому сопротивлению, мы должны увеличить сопротивление. Есть несколько способов сделать тот; один, как мы уже видели, состоит в том, чтобы установить промах. Очевидно, что фюзеляж создает большее сопротивление когда он не совмещен с относительным ветром. Устройства с высоким лобовым сопротивлением, такие как тормозные парашюты, эффективны для снижения отношения подъемной силы к сопротивлению. но обеспечивают ограниченный контроль. Спойлеры и тормоза для пикирования могут быть развернут и убран, обеспечивая отличный контроль глиссады.Обратите внимание, что спойлеры, названные так потому, что они портят подъемную силу, на самом деле делают глиссаду более крутой через их влияние на сопротивление. Подъемная сила, которую они портят на одной части крыла, должна составлять остальную часть крыла, так как полет в установившемся режиме требует, чтобы поднимите равный вес. Аналогично, устройства высокого подъема, обычно ограниченные закрылками на планеры, когда они используются для увеличения крутизны глиссады, делают это, потому что они увеличивают сопротивление. Они позволяют получить подъем, равный весу, на более низкой скорости (полезно, когда термическое воздействие), и они обычно также снижают скорость сваливания.Положительное раскрытие лоскута ассоциируется с низкой скоростью, но некоторые планеры с высокими характеристиками также обеспечивают для отрицательного раскрытия закрылка для повышения производительности на высокой скорости. Спойлеры также могут использоваться, когда планер стоит на земле, припаркован или движется, чтобы минимизировать влияние сильного ветра. ПОЛЯРНАЯ КРИВАЯ ПЛАНА Наиболее часто используемый способ изменения качества скольжения — изменение скорости. Вспоминая это индуцированное сопротивление увеличивается на низких скоростях, а сопротивление паразитов увеличивается на высоких скорости, мы видим, что планер, летящий очень медленно или очень быстро, имеет относительно плохое качество скольжения.Если построить график зависимости скорости снижения от скорости полета планера, мы получим Кривую называют планер «полярным». Термин «полярный» происходит от того, что в его В чистом виде мы бы построили график зависимости скорости от угла скольжения. Так как углы такие small, мы можем получить более читаемый график, преобразовав в прямоугольные координаты и увеличивая вертикальный масштаб. Полученная кривая выглядит во многом похоже на то, что кривая полного сопротивления перевернулась по очевидным причинам. Если графики кажутся вам слишком сложными для математики, возможно, следующее объяснение поможет. Допустим, у нас есть четыре планера Schweizer SGS 1-26, идентичных кроме цвета. Для нашего теста мы выстроим их в линию и полетим на них при скоростях и скоростях снижения, указанных в следующей таблице:
Итак, что мы можем сделать с полярной кривой?
МИНИМАЛЬНАЯ СКОРОСТЬ РАКОВИНЫ
НАИЛУЧШАЯ СКОРОСТЬ ГЛАДКИ
Если бы воздух всегда был неподвижен, это все, что нам нужно было бы знать о полярных кривые. Минимальная скорость погружения продержала бы нас в воздухе дольше всех а лучшая скорость планирования позволила бы нам преодолеть наибольшее расстояние. К счастью для пилотов-планеристов, воздух часто движется как вертикально, так и вертикально. и по горизонтали. Когда он поднимается быстрее, чем наша скорость снижения в нем мы можем подняться. Когда он идет вниз, нам нужно изменить нашу лучшую скорость скольжения. чтобы оптимизировать наш полет за счет тонущего воздуха. СКОРОСТЬ-ЛЕТ НА РАССТОЯНИЕ | Чтобы увидеть, как тонет воздух
влияет на наше планирование, давайте сравним красный и желтый планеры.
Если оба войдут в воздушную массу, которая опускается на 300 футов
в минуту (3 узла), их скорость снижения будет
соответственно увеличиваются. Желтый планер теперь тонет со скоростью 4,9 узла.
(1,9 в пределах воздушной массы плюс 3 для скорости снижения воздушной массы). Красный
планер теперь тонет со скоростью 6,2 узла (3,2 + 3,0). Оба входят в воздушную массу при
такая же высота; наша цель — выйти на другую сторону с
наименьшая потеря высоты.Хотя красный планер тонет быстрее,
он также движется по горизонтали намного быстрее (62 узла против 42 узла). В
в результате он выходит из тонущего воздуха на большей высоте
чем желтый планер.
Красный планер имеет лучшее качество полета,
относительно земли, чем желтый, хотя желтый
Планер имеет лучшее качество планирования по сравнению с воздушной массой. К настоящему моменту вы, возможно, заметили, что скорости наших планеров в эти примеры были выбраны не случайно.Зеленый планер летит при минимальной скорости снижения, желтый планер на максимальной скорости скольжения (также называется лучшей скоростью L / D, потому что качество скольжения в неподвижном воздухе численно равняется отношению подъемной силы к лобовому сопротивлению), а красный планер равен полет со скоростью Speed-to-Fly для SGS 1-26, летящий в воздушной массе, которая опускается со скоростью 300 футов в минуту. А пока мы определим Speed-to-Fly как скорость, которая обеспечивает самое ровное скольжение в конвекционных и ветер, потому что он был так определен FAA в предшественнике Стандарты практических испытаний.Теперь давайте посмотрим, как может быть Speed-to-Fly. определяется по полярной кривой для любой скорости снижения воздушной массы.
Если вы пытались определить скорость полета по полярной кривой, нарисованной на листе бумаги (может быть, для пилота-экзаменатора), вы бы нашли его неудобно перерисовывать кривую для каждой скорости снижения воздушной массы.
Мы можем использовать ту же технику, чтобы определить скорость полета для любого движение воздушной массы.
Мы также можем комбинировать вертикальное и горизонтальное движение воздушных масс, когда оба существовать. На примере показано, как совместить раковину и встречный ветер. Вы можете подумать: «Это все очень интересно, но как мне это использовать? в воздухе.Я не собираюсь носить с собой диаграммы полярных кривых в планера и нарисуйте касательные для каждого условия, с которым я сталкиваюсь. «Вы правильно. Полученная здесь информация должна быть преобразована в кокпит. дисплеи и / или практические правила для использования в полете. Сначала давайте обсудим встречный и попутный ветер. Вы должны оценить их ценности, поэтому практическое правило ничем не хуже. Если бы вы были графически оценив несколько различных ветровых условий, вы найдете точка касания сдвинется примерно на половину от начала координат.Таким образом, хорошее правило: «Добавьте примерно половину оценочной стоимости встречного ветра, и вычтите примерно половину значения попутного ветра из Speed-to-Fly предназначен для подъема или мойки ». Здесь следует отметить, что тесты знаний FAA игнорируют вертикальный воздух. движение между термиками, когда вопрос касается скорости полета. Если вы столкнетесь с вопросом о скорости ветра, Правильный ответ — добавить половину встречного ветра к . Лучшая скорость планирования .
ВЛИЯНИЕ ВЕСА Используемые здесь данные о производительности основаны на SGS 1-26 при 575 фунтах. вес брутто, как показано в Приложении A, The Joy of Soaring (12) . Различные полярные кривые существуют для одного и того же параплана на каждом валовом вес. По мере увеличения веса полярный движется вниз и вправо. и становится чуть более плоским, но сохраняет примерно такую же форму.Увеличиваются воздушная скорость и скорость снижения в эквивалентных точках на кривые, но их соотношение остается прежним. И тяжелые, и легкие планеры достичь такого же наилучшего качества скольжения, как показано здесь, но тяжелый планер делает это в более высокая скорость. Это причина использования балласта для улучшения характеристики скольжения, когда термики достаточно сильные, даже если страдает скороподъемность. Формула подъемной силы, создаваемой крылом: L = C L x d / 2 x S x V 2 , где L — подъемная сила, C L — коэффициент подъемной силы (прямо пропорциональный углу атаковать, если крыло не остановлено), «d» — плотность воздуха, S — площадь крыла, V — скорость полета.Формула для полного сопротивления: D = C D x d / 2 x S x V 2 , где D — общая сила сопротивления, C D — коэффициент полного сопротивления, равный сумме коэффициентов. паразита и индуцированного сопротивления, а остальные термины такие же, как в лифте формула. Формула для коэффициента полного сопротивления: C D = C 0 + C L 2 / (х А х е). C 0 — коэффициент паразитного сопротивления, практически постоянный.Оставшееся выражение показывает, что индуцированное сопротивление сильно зависит от коэффициент подъемной силы (большой угол атаки, как правило, на низкой скорости) и соотношение сторон (А). «e» используется для учета других факторов, но его значение обычно близко к 1 для планеры. Не паникуйте; от вас не требуется запоминать эти формулы. сообщение, которое вам нужно получить, заключается в том, что и подъемная сила, и сопротивление зависят от плотности воздуха и воздушной скорости и двух факторов, связанных с конкретным планером, площадью крыла и коэффициент подъемной силы.Когда вес увеличивается, подъемная сила должна увеличиваться пропорционально. Если мы должны летать на планере в той же воздушной массе (например, той же плотности), с той же площади крыла и максимально эффективного коэффициента подъемной силы мы должны увеличить воздушная скорость. Когда мы это делаем, сопротивление увеличивается в той же пропорции, что и подъемная сила, поэтому соотношение подъемной силы / лобового сопротивления остается прежним. ЭФФЕКТ ТОЧКИ Увеличение коэффициента нагрузки, которое сопровождает полет при развороте, эквивалентно увеличению увеличение веса по отношению к летной скорости.Полярная кривая эффективно смещен вниз и вправо. Самый важный аспект этого shift заключается в том, что минимальная скорость опускания выше при повороте (например, при термическом воздействии) чем в прямом полете. Это увеличение, как и скорость сваливания, пропорционально к квадратному корню из коэффициента нагрузки и равняется увеличению на 4l% при крене 60 градусов. Следует отметить, что графики характеристик планера, использованные в тестах знаний FAA (показано ниже) не представлены в том же формате, что и на наших иллюстрациях.Кривая с надписью «GLIDE ANGLE» выглядит как полярная кривая, но это не так. Он выводится из полярной кривой и позволяет напрямую измерять качество глиссады (не действительно угол скольжения). Кривая помечена «СКОРОСТЬ ПОГРУЖЕНИЯ» по сути такая же, как полярные кривые, которые мы использовали, за исключением того, что перевернут. Некоторые инженеры предпочитают это, но многие пилоты-планеры находят эту версию это показывает увеличение погружения, а не вверх, чтобы быть более логичным. 2019 © Все права защищены. Карта сайта | |||||||||||||||||||||||||||||||||||||||||||||

15. Обтекание крыла воздушным потоком и возникновение подъемной силы: